$277.801
| Mercado Pago QR | $294.469 |
| MODO | $352.807 |
| Transferencia, Efectivo | $277.801 |
Hay existencias
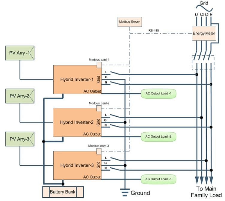
CompareEl SDM630-Modbus mide y muestra las características de los suministros monofásicos de dos cables (1p2w), trifásicos de tres cables (3p3w) y trifásicos de cuatro cables (3p4w), incluidos voltaje, frecuencia, corriente, potencia, energía activa y reactiva, importado o exportado. La energía se mide en términos de kWh, kVArh. La corriente de demanda máxima se puede medir en períodos preestablecidos de hasta 60 minutos. Para medir la energía, la unidad requiere entradas de voltaje y corriente además del suministro requerido para alimentar el producto. El SDM630-Modbus admite una conexión directa de 100 A máximo, ahorra el costo y evita la molestia de conectar CTs externos, lo que le da a la unidad una operación rentable y fácil. Las interfaces integradas proporcionan salidas de pulso y RS485 Modbus RTU. La configuración está protegida por contraseña.
Para aplicación de inversor único: El inversor híbrido está conectado al medidor de energía con puerto de comunicación RS485 para configurar el autoconsumo a través de la tarjeta Modbus, controlar la generación de energía y la carga de la batería del inversor.

Para la aplicación de tres inversores: Equipados con tarjetas Modbus, tres inversores híbridos están conectados al medidor de energía con puerto de comunicación RS485. Como centro de control, el servidor Modbus controlará la generación de energía y la carga de la batería de tres inversores a través de la tarjeta Modbus para un autoconsumo exitoso.

| Peso | 0,42 kg |
|---|---|
| Dimensiones | 11 × 10 × 9 cm |
DERECHOS RESERVADOS - ADN Solar 2016-2025
Amount to Pay$0
Debes escanear el código QR con la aplicación de Mercado Pago, haz clic en «Continuar» para adjuntar la captura de pantalla (es el único comprobante de pago) y podrás completar la compra.
Selecciona al menos 2 productos
para comparar
Valoraciones
Aún no hay valoraciones.